联系电话:0591-83692583
售后电话:0591-83690583
登录
|
注册
报告查询
我要检测
首页
关于我们
机构简介
荣誉资质
服务范围
检测项目
评价项目
基础建设
新闻资讯
公司新闻
行业新闻
会员活动
报告公示
控制效果评价
预评价
现状评价
检测评价
防护设施设计专篇
法律法规
成功案例
金属、非金属矿采选业
冶金、建材业
化工、石化及医药业
轻工、纺织、烟草加工制造业
机械、设备、电器制造业
电力、燃气及水的生产和供应业
运输、仓储、科研、农林、公共服务业
联系我们
联系方式
我要检测
文件下载
人才招聘
预评价
报告公示
预评价
报告公示
report information
控制效果评价
>
预评价
>
现状评价
>
检测评价
>
防护设施设计专篇
>
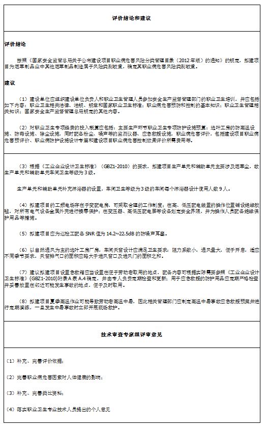
福建省龙岩金叶复烤有限责任公司
发布时间:2018-05-30 11:30:12
[返回列表]
上一篇:华能(长乐)光伏发电有限责任公司
下一篇:福建亿鑫钢铁有限公司
检测咨询(客服一)
检测咨询(客服二)
检测咨询(客服三)
登录福建共益账号
立即注册
找回密码